资讯
商家
发布
会员
仁寿人-本地生活网,发布查询分类信息平台
网站首页
招聘求职
房屋租售
二手买卖
生活服务
教育培训
车辆买卖
商务服务
便民电话
本地新闻
新闻资讯
返回上页
今日仁寿
公告
栾马开始报名喽!报名参赛即可免费畅游栾川
喜欢跑步的朋友们注意啦,一年一度的栾马来咯……今日洛阳网记者从栾川县文旅局获悉,“竹海野生动物园杯”2021奇境栾川迎新长跑暨半程马拉松赛将于元旦开跑。目前,报名通道已经开启,欢迎全国各地参赛选手
提醒!已领取的购车补助消费券 请在券面规定有效期内消费或兑换
我市近期开展商贸领域冬季促消费“五双”活动,2020年洛阳汽车巨惠购车补助消费券目前已发放完毕。市商务局提醒,已经领取的购车补助消费券,请在券面规定有效期内消费或兑换。
持职工医保外地就医如何报销?须先在本地开具转诊单
“家人有职工医保,上周在我市医院看病,但效果不理想,因此计划到北京看病,请问转诊手续该如何办?又该如何报销?”
好消息!洛阳北郊机场将新增至上海浦东航线
从洛阳北郊机场获悉,自12月20日起,洛阳北郊机场将新增一条至上海浦东方向的直飞航线,市民去上海有了更多选择。
洛宁县未成年被害人“一站式”询问救助中心成立
12月16日,为加强对未成年人的救助和保护,切实维护未成年人的合法权益,洛宁县人民检察院联合洛宁县公安局、洛宁县中医院,在洛宁县中医院挂牌成立洛宁县未成年被害人“一站式”询问、救助中心。
实现“五统一”! 明年1月1日起,河南分步实施失业保险基金省级统筹
实现“五统一”! 明年1月1日起,河南分步实施失业保险基金省级统筹
文旅部公示国家级文化产业示范园区创建名单
雨夹雪!小雪!河南又一轮雨雪天气到来!
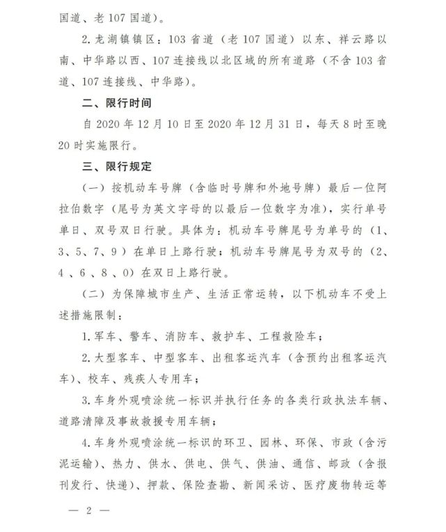
新郑12月10日起单双号限行,细则公布!速看
郑东新区公安分局关于征集一起案件相关信息的公告
郑州一培训机构突关门,近500名孩子学费无着落 是跑路还是套路?
郑州一培训机构突关门,近500名孩子学费无着落 是跑路还是套路?
我国成功发射高分十四号卫星
12月6日11时58分,我国在西昌卫星发射中心用长征三号乙运载火箭,成功将高分十四号卫星送入预定轨道,发射获得圆满成功。新华社发(郭文彬 摄)
7日零时9分“大雪”:北风卷地,瑞雪将临
品文化,赏民俗,逛冬景!这个冬天,洛阳邀你来过年
河南省冰雪运动训练基地等多个“冰雪项目”落户栾川
限行!7日起洛阳单双号限行!【附限行日历】
中国一拖与意法半导体“强强联手”
洛阳出台文件 促进中医药传承创新发展
2021年洛阳市元旦长跑即日起接受报名
考生注意!高中学业水平考试报名9日开始
当前第2页
第一页
上一页
下一页